学院新闻

News

RWA发行全流程解析(二)一张图告诉你RWA涉及的数据合规

日期:2025-10-09 14:26  来源:作者:

境内资产发行RWA一般会涉及数据出境,所谓数据包括信息出境和境外使用。

信息出境主要包括:

(1)信息出境表现为网通过络传输、云端数据迁移等方式,将数据传输、迁移至境外。

(2)数据载体出境表现为存储数据的硬件、如硬盘、服务器等携带、转移至境外。

境外使用主要包括:

(1)在境外访问境内数据:存储在境内,但境外组织、机构或个人,可以访问、查询、调取、下载或导出数据。

(2)从境外处理境内自然人个人信息:处理境内自然人个人信息,且以向境内自然人提供产品或者服务为目的,或分析、评估境内自然人的行为。

我国关于数据出境管理的法律依据主要包括

《网络安全法》第三十七条:关键信息基础设施的运营者在中华人民共和国境内运营中收集和产生的个人信息和重要数据应当在境内存储。因业务需要,确需向境外提供的,应当按照国家网信部门会同国务院有关部门制定的办法进行安全评估;法律、行政法规另有规定的,依照其规定

《数据安全法》第三十一条:关键信息基础设施的运营者在中华人民共和国境内运营中收集和产生的重要数据的出境安全管理,适用《网络安全法》的规定;其他数据处理者在中华人民共和国境内运营中收集和产生的重要数据的出境安全管理办法,由国家网信部门会同国务院有关部门制定。

《个人信息保护法》第三十八条:个人信息处理者因业务等需要,确需向中华人民共和国境外提供个人信息的,应当具备通过国家网信部门组织的安全评估、按照国家网信部门的规定经专业机构进行个人信息保护认证、按照国家网信部门制定的标准合同与境外接收方订立合同等条件之一。中华人民共和国缔结或者参加的国际条约、协定对向中华人民共和国境外提供个人信息的条件等有规定的,可以按照其规定执行。

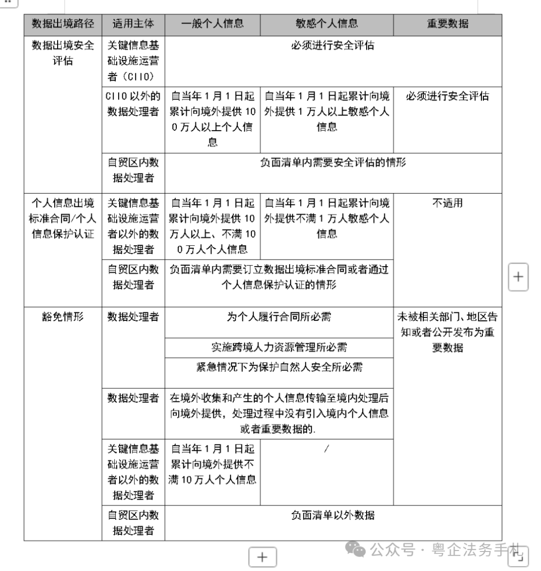
相关情形具体见下表:

图片

但是实操中我们目前主流做法为通过“两链一达”的方式,数据存储在境内,通过“境内联盟链存证+境外公链流通”实在在境外的发行,因此理论上相关数据是不存在所谓的出境问题,即在“两链一达”的架构下,RWA实际不涉及数据出境问题。

                 那么RWA就不需要进行数据合规了吗?

                                                不是的

WFEO公司作为作为直接或间接持有底层资产的主体,其一般会被认定为是数据处理者,需要遵守《个人信息保护法》《数据安全法》《网络安全法》及其配套规定,履行数据处理者的各项义务。

同时在数据上链(联盟链)过程中,需要由数据处理者(WFOE)与联盟链公司签署数据处理协议,明确数据处理的目的、方式、范围等内容,明确各自的权利范围

当然,基于不同架构涉及的不同资产以及各地不同的监管口径,即使是通过“两链一达”的方式,依然可能涉及数据(如个人信息)的跨境传输。

另外如底层资产涉及重大数据,如WOFE可能被认定为关键信息基础设施的运营者,建议提前和相关主管部门进行沟通,确认是否需履行必要的数据出境前置程序。